Hogar » Industrias » Productos médicos/dentales » Piel electrónica impresa en 3D: interacción persona-computadora

Piel electrónica impresa en 3D: interacción persona-computadora

Preguntar

facebook sharing button
twitter sharing button
line sharing button
wechat sharing button
linkedin sharing button
pinterest sharing button
whatsapp sharing button
sharethis sharing button

'La capacidad de replicar el sentido del tacto e integrarlo en una variedad de tecnologías abre nuevas posibilidades para la interacción persona-computadora y experiencias sensoriales avanzadas que tienen el potencial de revolucionar la industria y mejorar la calidad de vida de las personas con discapacidades. ', dijo el Dr. Akhilesh Gaharwar, profesor y director de investigación del Departamento de Ingeniería Biomédica.

1

Los autores principales del artículo son Kaivalya Deo, ex alumno del Dr. Gaharwar y ahora científico de Axent Biosciences, y Shounak Roy, ex investigador Fulbright Nehru en el laboratorio de Gaharwar.


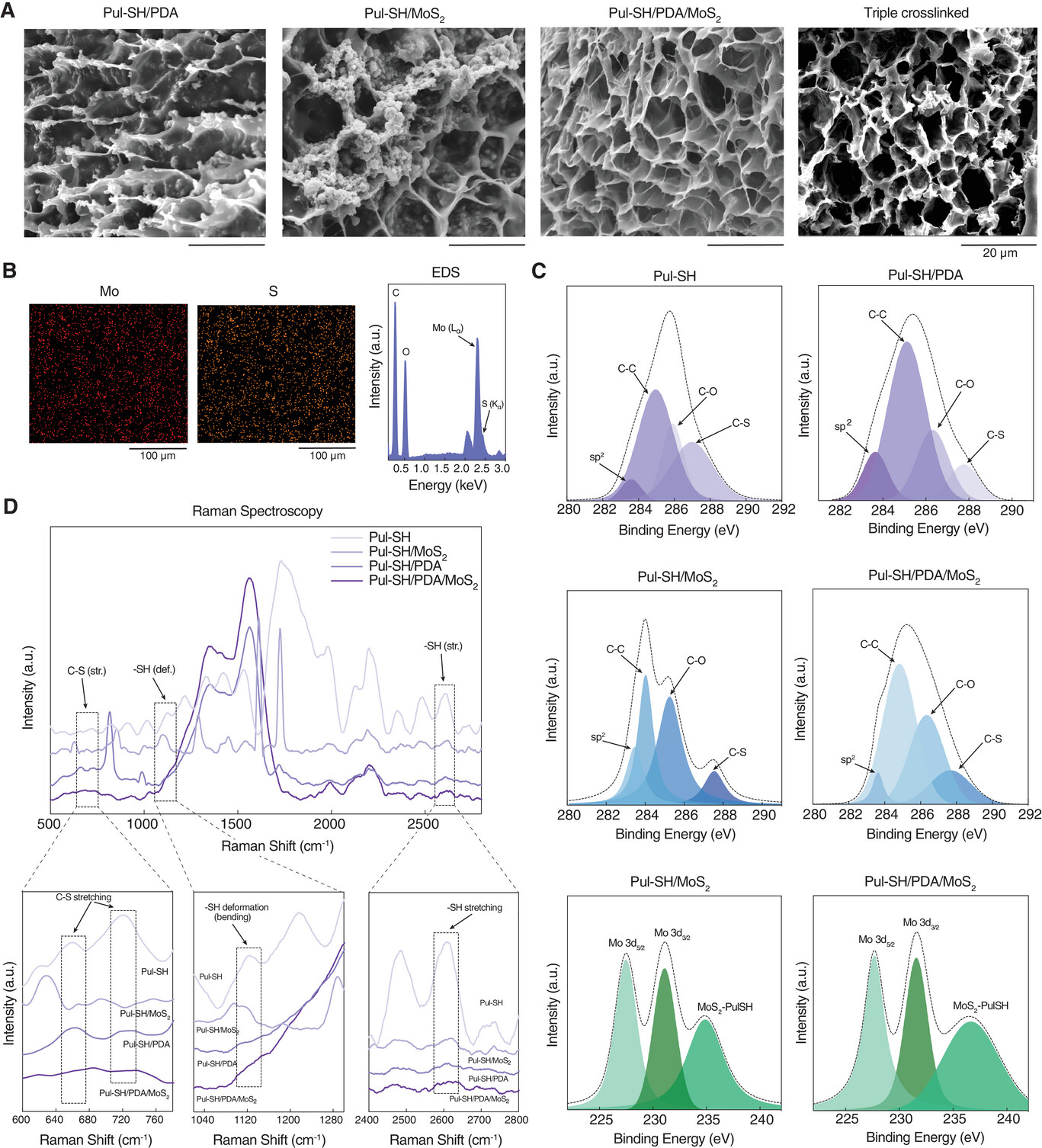
El desafío en la fabricación de piel electrónica es desarrollar materiales que sean duraderos e imiten la flexibilidad de la piel humana, incorporen capacidades de detección bioeléctrica y sean adecuados para dispositivos portátiles o implantables.'En el pasado, la rigidez de estos sistemas era demasiado alta para los tejidos de nuestro cuerpo, lo que dificultaba la transducción de señales y creaba desajustes mecánicos en la interfaz bioabiótica', dijo Deo.Los investigadores han abordado con éxito una de las limitaciones clave en el campo de la bioelectrónica flexible mediante la introducción de una estrategia de 'triple reticulación' en un sistema basado en hidrogel.

2

El uso de hidrogeles de nanoingeniería resuelve algunos de los desafíos en el proceso de impresión 3D de piel electrónica.El hidrogel es capaz de reducir la viscosidad bajo tensión de corte durante el proceso de creación de la piel electrónica, lo que facilita su manejo y manipulación.El equipo dice que esta característica ayuda a construir estructuras electrónicas complejas en 2D y 3D, un aspecto importante para replicar la naturaleza multifacética de la piel humana.


Los investigadores también utilizaron 'defectos atómicos' en nanocomponentes de disulfuro de molibdeno (un material con defectos en su estructura atómica que permiten una alta conductividad eléctrica) y nanopartículas de polidopamina para ayudar a que la piel electrónica se adhiera al tejido húmedo.


3

Roy explica: 'Estas nanopartículas de disulfuro de molibdeno especialmente diseñadas actúan como agente reticulante, forman un hidrogel y proporcionan conductividad eléctrica y térmica a la piel electrónica. Somos los primeros en informar que lo utilizamos como ingrediente clave y que la capacidad del material para adherirse 'El contacto con el tejido húmedo es particularmente importante para posibles aplicaciones de atención médica, ya que la piel electrónica debe adaptarse y adherirse a superficies biológicas húmedas y dinámicas'.


Otros colaboradores incluyen investigadores del grupo del Dr. Limei Tian en el Departamento de Ingeniería Biomédica de la Universidad Texas A&M y el Dr. Amit Jaiswal del Instituto Mandi de Tecnología en India.


Las aplicaciones futuras de e-skin son amplias, incluidos dispositivos de salud portátiles que pueden monitorear continuamente signos vitales como el movimiento, la temperatura corporal, la frecuencia cardíaca y la presión arterial.Estos dispositivos proporcionarán información a los usuarios y les ayudarán a mejorar las habilidades motoras y la coordinación.


3D SHAPING es uno de los principales expertos en creación rápida de prototipos en China.

Enlaces rápidos

Categoria de producto

Contáctenos

Derechos de autor© 2023 3D SHAPING.Tecnología por leadong.com Sitemap